NET Aspire で SigNoz を動かしてみる
#dotnet #csharp #observability #signoz
.NET Aspire で オープンソース オブザーバビリティツールの SigNozを動かしてみた時の備忘録です。
.NET Aspire ってなんだっけ?や
SigNoz ってなに?というのはここでは割愛します。
前提条件と申し送り
macOS での検証となります。Windows では SigNoz が動かない可能性があります(悲しい)
SigNoz は SigNoz Cloud を利用せずにセルフホストしたものを利用します。
Aspire のコードの書き方としてもう少しスマートのやり方があるかもしれません。
「あくまで動かしてみること」を優先した実装サンプルとなります。
Log, Trace, Metrics が確認できることがひとまずのゴールとしています。
.NET Aspire プロジェクトを作成
.NET Aspire のプロジェクトの作成方法は こちら を参考に行えば問題ないです。
コンテナの起動処理などを作成する
AppHost のプロジェクトに SigNoz のコンテナを立ち上げる処理を Program.cs に追加していきます。
BindMount しているファイル群は、こちら を参考にします。
また、WithEndpoint, WithArgs などなどの設定については こちら の compose ファイルを参考にします。
var builder = DistributedApplication.CreateBuilder(args);
// https://github.com/SigNoz/signoz/blob/v0.68.0/deploy/docker/clickhouse-setup/docker-compose-minimal.yaml
var zookeeper = builder.AddContainer("zookeeper-1", "bitnami/zookeeper", "3.7.1")
.WithEndpoint(2181, name: "zookeeper-2181", isProxied: false)
.WithEndpoint(2888, name: "zookeeper-2888", isProxied: false)
.WithEndpoint(3888, name: "zookeeper-3888", isProxied: false)
.WithBindMount("../../.data/zookeeper", "/bitnami/zookeeper")
.WithEnvironment("ALLOW_ANONYMOUS_LOGIN", "yes")
.WithEnvironment("ZOO_SERVER_ID", "1")
.WithEnvironment("ZOO_AUTOPURGE_INTERVAL", "1");
var clickhouse = builder.AddContainer("clickhouse", "clickhouse/clickhouse-server", "24.1.2-alpine")
.WithEndpoint(8123, name: "clickhouse-8123", isProxied: false)
.WithEndpoint(9000, name: "clickhouse-9000", isProxied: false)
.WithEndpoint(9181, name: "clickhouse-9181", isProxied: false)
.WithBindMount("Container/config/clickhouse/clickhouse-config.xml", "/etc/clickhouse-server/config.xml")
.WithBindMount("Container/config/clickhouse/clickhouse-users.xml", "/etc/clickhouse-server/users.xml")
.WithBindMount("Container/config/clickhouse/custom-function.xml", "/etc/clickhouse-server/custom-function.xml")
.WithBindMount("Container/config/clickhouse/clickhouse-cluster.xml", "/etc/clickhouse-server/config.d/cluster.xml")
.WithBindMount("Container/config/clickhouse/user_scripts/", "/var/lib/clickhouse/user_scripts/")
.WithBindMount("../../.data/clickhouse/", "/var/lib/clickhouse/")
.WaitFor(zookeeper);
var otelMigratorSync = builder.AddContainer("otel-collector-migrator-sync", "signoz/signoz-schema-migrator", "0.111.23")
.WithArgs("sync", "--dsn=tcp://clickhouse:9000", "--up=")
.WithReference(clickhouse.GetEndpoint("clickhouse-9000"))
.WaitFor(clickhouse);
var queryService = builder.AddContainer("query-service", "signoz/query-service", "0.68.0")
.WithArgs("-config=/root/config/prometheus.yml", "--use-logs-new-schema=true",
"--use-trace-new-schema=true")
.WithBindMount("Container/config/queryservice/prometheus.yml", "/root/config/prometheus.yml")
.WithBindMount("Container/config/queryservice/dashboards", "/root/config/dashboards")
.WithBindMount("../../.data/queryservice/", "/var/lib/signoz/")
.WithEnvironment("ClickHouseUrl", "tcp://clickhouse:9000")
.WithEnvironment("ALERTMANAGER_API_PREFIX", "http://alertmanager:9093/api/")
.WithEnvironment("SIGNOZ_LOCAL_DB_PATH", "/var/lib/signoz/signoz.db")
.WithEnvironment("DASHBOARDS_PATH", "/root/config/dashboards")
.WithEnvironment("STORAGE", "clickhouse")
.WithEnvironment("GODEBUG", "netdns=go")
.WithEnvironment("TELEMETRY_ENABLED", "true")
.WithEnvironment("DEPLOYMENT_TYPE", "docker-standalone-amd")
.WithHttpEndpoint(8085, name: "query-service-8085", isProxied: false)
.WithReference(clickhouse.GetEndpoint("clickhouse-9000"))
.WaitFor(clickhouse)
.WaitFor(otelMigratorSync);
var frontend = builder.AddContainer("frontend", "signoz/frontend", "0.68.0")
.WithHttpEndpoint(3301, name: "frontend-3301", isProxied: false)
.WithBindMount("Container/config/frontend/nginx-config.conf", "/etc/nginx/conf.d/default.conf")
.WithReference(queryService.GetEndpoint("query-service-8085"))
.WaitFor(queryService);
var alertManager = builder.AddContainer("alertmanger", "signoz/alertmanager", "0.23.7")
.WithArgs("--queryService.url=http://query-service:8085", "--storage.path=/data")
.WithEndpoint(9093, name: "alertmanager-9093", isProxied: false)
.WithBindMount("../../.data/alertmanager", "/data")
.WithReference(queryService.GetEndpoint("query-service-8085"))
.WaitFor(queryService)
.WaitFor(clickhouse);
queryService.WithReference(alertManager.GetEndpoint("alertmanager-9093"));
var otelCollector = builder.AddContainer("otel-collector", "signoz/signoz-otel-collector", "0.111.23")
.WithContainerRuntimeArgs("--user=0")
.WithArgs("--config=/etc/otel-collector-config.yaml",
"--manager-config=/etc/manager-config.yaml",
"--copy-path=/var/tmp/collector-config.yaml",
"--feature-gates=-pkg.translator.prometheus.NormalizeName")
.WithBindMount("Container/config/otel-collector/otel-collector-config.yaml", "/etc/otel-collector-config.yaml")
.WithBindMount("Container/config/otel-collector/otel-collector-opamp-config.yaml", "/etc/manager-config.yaml")
.WithBindMount("/var/lib/docker/containers", "/var/lib/docker/containers", true)
.WithBindMount("/", "/hostfs", true)
.WithEnvironment("OTEL_RESOURCE_ATTRIBUTES", "host.name=signoz-host,os.type=linux")
.WithEnvironment("LOW_CARDINAL_EXCEPTION_GROUPING", "false")
.WithHttpEndpoint(port: 4317, targetPort: 4317, name: "grpc")
.WithHttpEndpoint(port: 4318, targetPort: 4318, name: "http")
.WithEndpoint(port: 14268, targetPort: 4318, name: "jaeger-thrift-http")
.WithHttpEndpoint(port: 55679, targetPort: 55679, name: "zpages")
.WithReference(clickhouse.GetEndpoint("clickhouse-9000"))
.WithReference(queryService.GetEndpoint("query-service-4320"))
.WaitFor(clickhouse)
.WaitFor(queryService)
.WaitForCompletion(otelMigratorSync);
var apiService = builder.AddProject<Projects.AspireApp1_ApiService>("apiservice")
.WithEnvironment("OTEL_SERVICE_NAME", "api-service")
.WithEnvironment("OTEL_EXPORTER_OTLP_ENDPOINT", otelCollector.GetEndpoint("grpc"))
.WaitFor(otelCollector);
builder.AddProject<Projects.AspireApp1_Web>("webfrontend")
.WithExternalHttpEndpoints()
.WithReference(apiService)
.WithEnvironment("OTEL_SERVICE_NAME", "webfrontend")
.WithEnvironment("OTEL_EXPORTER_OTLP_ENDPOINT", otelCollector.GetEndpoint("grpc"))
.WaitFor(apiService)
.WaitFor(frontend)
.WaitFor(otelCollector);
builder.Build().Run();
次に、適当なログを出力する処理を追記します。
ApiSerice プロジェクトの Program.cs にいくつか処理を追加します。
最終的には以下のような実装にします。
using System.Diagnostics.Metrics;
using Microsoft.AspNetCore.Mvc;
var builder = WebApplication.CreateBuilder(args);
// Add service defaults & Aspire client integrations.
builder.AddServiceDefaults();
builder.Services.AddOpenTelemetry().WithLogging();
// Add services to the container.
builder.Services.AddProblemDetails();
// Learn more about configuring OpenAPI at https://aka.ms/aspnet/openapi
builder.Services.AddOpenApi();
const string meterName = "MyCustomMetrics";
builder.Services.AddOpenTelemetry().WithMetrics(static metrics =>
{
metrics.AddMeter(meterName);
});
var app = builder.Build();
// Configure the HTTP request pipeline.
app.UseExceptionHandler();
if (app.Environment.IsDevelopment())
{
app.MapOpenApi();
}
string[] summaries = ["Freezing", "Bracing", "Chilly", "Cool", "Mild", "Warm", "Balmy", "Hot", "Sweltering", "Scorching"];
var meter = new Meter(meterName, "1.0.0");
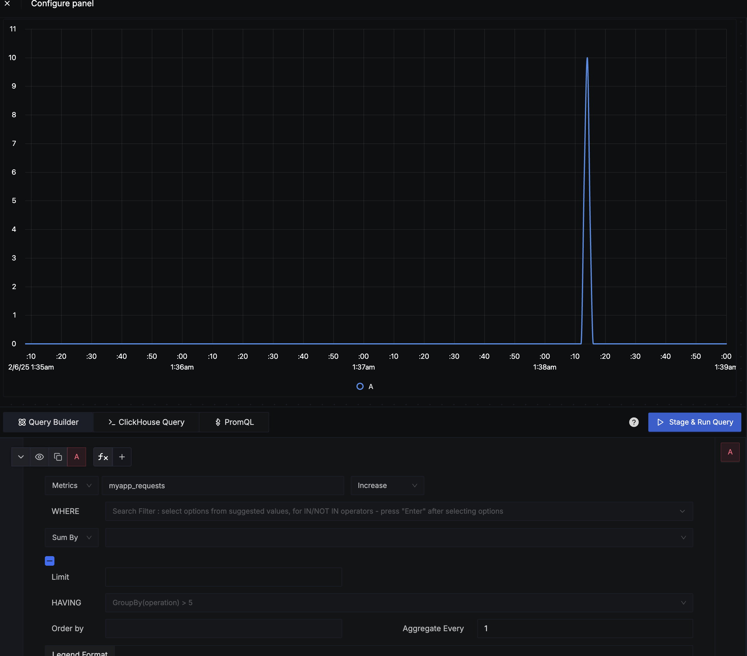
var requestCounter = meter.CreateCounter<long>("myapp_requests", "requests", "Number of requests handled");
app.MapGet("/weatherforecast", ([FromServices]ILogger<Program> logger) =>
{
// カウンターの加算
requestCounter.Add(1);
// ログの出力
logger.LogInformation("Getting weather forecast. Information!");
logger.LogWarning("Getting weather forecast. Warning!");
logger.LogError("Getting weather forecast. Error!");
var forecast = Enumerable.Range(1, 5).Select(index =>
new WeatherForecast
(
DateOnly.FromDateTime(DateTime.Now.AddDays(index)),
Random.Shared.Next(-20, 55),
summaries[Random.Shared.Next(summaries.Length)]
))
.ToArray();
return forecast;
})
.WithName("GetWeatherForecast");
app.MapDefaultEndpoints();
app.Run();
record WeatherForecast(DateOnly Date, int TemperatureC, string? Summary)
{
public int TemperatureF => 32 + (int)(TemperatureC / 0.5556);
}
builder.Services.AddOpenTelemetry().WithLogging();
を、 Program.cs で呼び出していますが、Aspire プロジェクトをテンプレートから作成した際に実装されている、ServiceDefaults プロジェクト内で UseOtlpExporter 関数を呼び出しているので内部で WithLogging() は呼び出されている(はず、つもり)のですが、検証時は期待通りの挙動にならなかったため WithLogging() を ApiSerivce プロジェクト内で呼び出すようにしています。
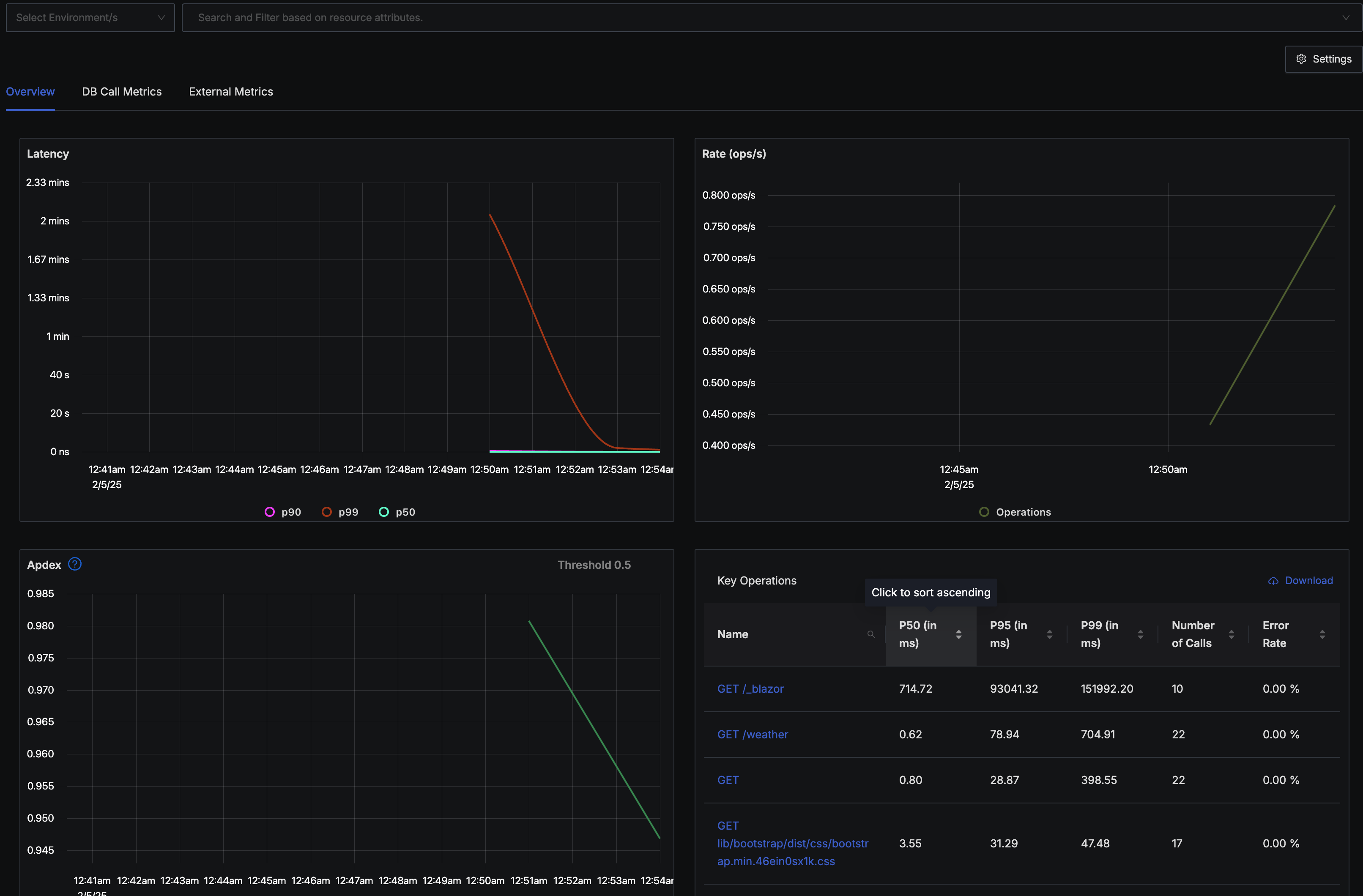
動作確認
SigNoz のフロントエンドへは localhost:3301 でアクセスできます。
.NET Aspire で起動した webfrontend サービス(localhost:5272) へアクセスして画面を触った後に情報が SigNoz へ送信されているか確認します。
Log

Trace




Metrics

もし、SigNoz 上で各種データを確認できない場合は、
OpenTelemetry Collector に情報をくれるか試すツール で要求が送れているか確認したり
zPages を使って OpenTelemetry Collector 側でデータを受信できてそうか確認するとよいでしょう。